عربي
Jobs & Scholarships
University Website
How to Apply
About Us
Our Strategy
The Registrar General’s message
Structure
Administrative Staff
Regulations and instructions
Announcements
Contact Us
عربـي
About Us
Our Strategy
The Registrar General’s message
Structure
Administrative Staff
Regulations and Instructions
Announcements
Contact Us
عربـي
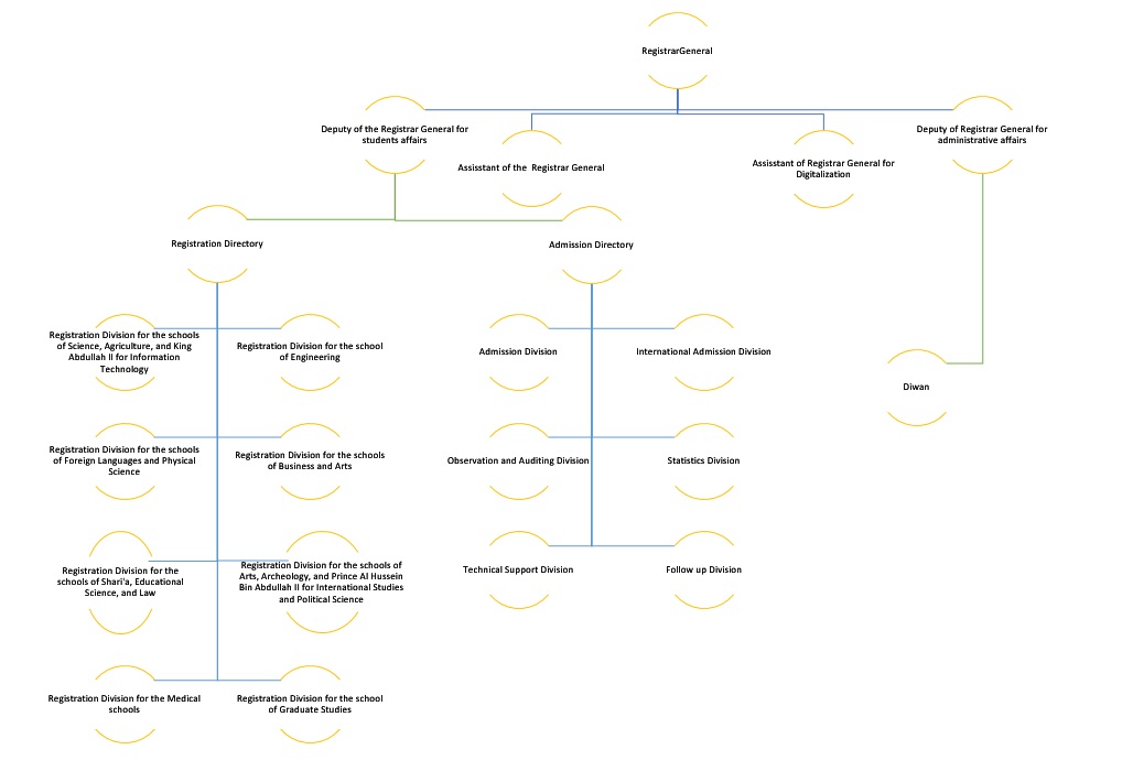
Organizational Chart
Home
-
Organizational Chart
Page Image
Organizational Chart
Page Content